News and Events
ÐÂÎÅ×ÊѶ
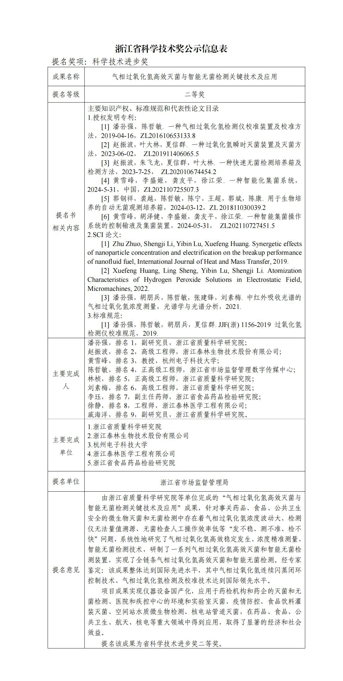
¹ØÓÚÉ걨2024Äê¶ÈÕã½Ê¡¿ÆÑ§ÊÖÒÕ½±µÄ¹«Ê¾
2025-09-11
ƾ֤¡¶Õã½Ê¡¿Æ¼¼Ìü¹ØÓÚ¿ªÕ¹2024Äê¶ÈÕã½Ê¡¿ÆÑ§ÊÖÒÕ½±ÌáÃûÊÂÇéµÄ֪ͨ¡·Ïà¹ØÒªÇ󣬣¬£¬£¬£¬£¬£¬£¬ÎÒµ¥Î»¼ÓÈëµÄ¿Æ¼¼Ð§¹û¡¶ÆøÏà¹ýÑõ»¯Çâ¸ßЧÃð¾úÓëÖÇÄÜÎÞ¾ú¼ì²âÒªº¦ÊÖÒÕ¼°Ó¦Óá·ÄâÌáÃûÉ걨2024Äê¶ÈÕã½Ê¡¿ÆÑ§ÊÖÒÕǰ½ø¶þµÈ½±£¬£¬£¬£¬£¬£¬£¬£¬ÏÖÓèÒÔ¹«Ê¾¡£¡£¡£¡£¡£¡£¹«Ê¾ÆÚ7Ì죨2025Äê9ÔÂ12ÈÕÖÁ9ÔÂ18ÈÕ£©¡£¡£¡£¡£¡£¡£
ÔÚ¹«Ê¾Ê±´ú£¬£¬£¬£¬£¬£¬£¬£¬ÈôÓÐÒìÒ飬£¬£¬£¬£¬£¬£¬£¬ÇëʵÃûÌá³öÒìÒé²¢ÌṩÐëÒªµÄ֤ʵÖÊÁÏ¡£¡£¡£¡£¡£¡£·²ÄäÃûÒìÒé¡¢Áè¼ÝÏÞÆÚÒìÒéµÄ£¬£¬£¬£¬£¬£¬£¬£¬²»ÓèÊÜÀí¡£¡£¡£¡£¡£¡£
ÁªÏµ²¿·Ö£ºStake¹ÙÍøÐÐÕþ¹ÜÀí²¿
µç»°£º0571-86695999
Stake¹ÙÍøÐÐÕþ¹ÜÀí²¿
2025.09.11

×îÐÂÐÂÎÅ×ÊѶ
¹ØÓÚÉ걨2024Äê¶ÈÕã½Ê¡¿ÆÑ§ÊÖÒÕ½±µÄ¹«Ê¾
Stake¹ÙÍøÉúÎï³öº£ÈÕÖ¾ | ´ÓÊÖÒÕÆÆ±Úµ½Éú̬Êä³öµÄÈ«Çò֮·
º¼ÖÝÊи»ÑôÇøÎ¯Êé¼ÇÍõêðÒ»ÐÐ×߷õ÷ÑÐStake¹ÙÍøÒ½Ñ§¹¤³Ì
Stake¹ÙÍøÉúÎï@CPHI SEA 2025£¬£¬£¬£¬£¬£¬£¬£¬½âËø¶«ÄÏÑÇÖÆÒ©ÐÂDZÄÜ
Ë®¾»Ð¾°²£¬£¬£¬£¬£¬£¬£¬£¬ÖDzâδÀ´¡ªÕã½Stake¹ÙÍø2025¡°°ëµ¼ÌåÓÃË®TOCÆÊÎö¡±ÊÖÒÕ×êÑлáÔÚº¼ÖÝÀֳɾÙÐÐ
EN